translate English

机械自动化

财产之声 CES科技展:中美欧日韩的对比察看和财

作者:888集团官网正版 发布时间:2026-02-06 11:34

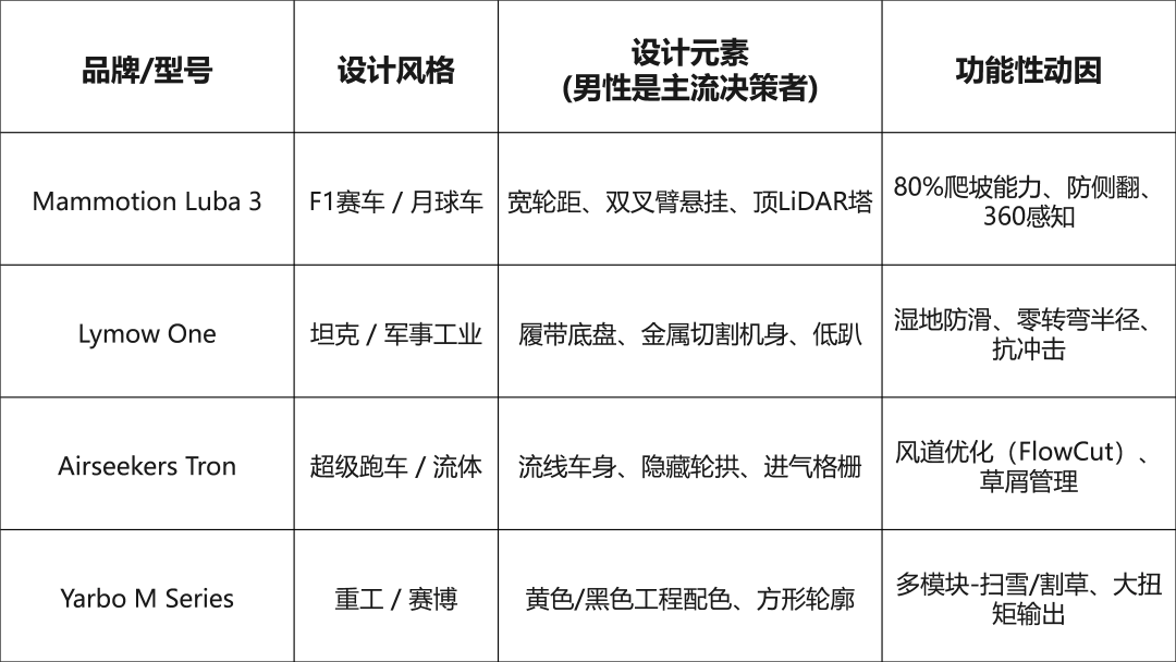
  :极致的卷取供应链溢出故事背后,构成了高质价比的价值逐顶合作、“海外验证国内受益”、AI 原生硬件斥地新径的新兴态势(二)美国:软件生态为从导成长,财产巨头通过具身智能押注制制业回流计谋,AI 定制补课、不改持续办事收费体例,现私合规倒逼手艺产物沉塑(三)欧洲:构成最为割裂、稠浊的 AI 渗入光谱,笼盖保守-渐进-的三股力量,也是贡献了人才计谋、全球化径的最大的反常识(四)韩国:驱动史上最大规模参展,龙头带动“全屋智能”取谷歌 Gemini 合做生态野心,500 家中小型创业公司摸索新品类定量数据:2026 年CES以260万平方英尺净展览面积、4100+参展商(超 1200家草创企业,中美均 1000+家、超 25%,韩国 700+家)、14。8万专业不雅众、5。5 万海外人员(海外占比超 35%)的体量,创下疫情后新高,60%财富500强企业现身,400多场会议、1300多位者,200余位官员参取政策对话。极致的卷取供应链溢出故事背后,构成了高质价比的价值逐顶合作、“海外验证国内受益”、AI 原生硬件斥地新径的新兴态势○卷的程度:中国消费电子已将疆场延长至全球,任何 1 个单一品类都有 3 家以上参展商,无论从 AI 眼镜、人形机械人、桌面AI陪同到高度垂曲的网球硬件产物,此中最为极端的案例是割草机械人,本届CES上竟有跨越10家中国厂商同步展出,多家均本身为“细分范畴第一”,构成“欧美的草坪曾经不敷割草机施展的”出海奇迹。○卷出科技:过去的手艺合作集中正在地面,好比压缩高度机身、加大吸力、避障功能更强等,但本年,合作起头迈向三维世界,无论飞翔、爬楼、伸手都得益于 AI 能力(-决策-施行)的进化,好比石头科技的可自从上下并清扫楼梯的扫地机械人,MOVA 的无人机飞翔洁净概念,处理攀爬复式楼层的问题、以至能够拆卸为的无人机利用,再如客岁起头各家已推出长出机械臂做收纳的扫地机,以至本年看到有厂商做了全场景方案的智能切换模式的天井机械人,换机身就能够别离处置扫雪、割草、清理落叶等使命。○卷出差别:值得庆祝的是“扎堆出海”暂未正在海外市场复现国内式价钱和,各厂商通过精准的市场定位、品牌叙事建立取价钱梯度设想,正在1000–5000美元高端区间实现无效区隔,其根因正在于消费市场分层布局取区域差别供给了天然缓冲带,如从打西部别墅天井场景、小型天井型、欧洲紧凑型、宽阔草原型等,海外消费市场的分层布局取区域需求差别,为差同化产物手艺方案、订价区间供给了天然缓冲带。○卷的逻辑:做扫地机、割草机、扫雪机、鼓风机、泳池机的陷入混和,单一品类天花板极低,压力倒逼横向扩张,家庭扫地机曾经跑出明白的前 5 名,正在洁净机械人这一大类面前目今(涵盖扫地、拖地、割草、泳池洁净等),而研发-供应链-渠道资本复用率高达60%–70%,企业若单一产物线,难以摊薄固定成本、支持持续迭代,倒逼“多品类矩阵”成为刚需。○从扫地机到割草机的逻辑:最为凸起的案例是割草机械人品类,本届CES上竟有跨越10家中国厂商同步展出,每家均本身为“细分范畴第一”,构成典型的“红海出海”奇迹。○卷的结果:素质是制制业供应链劣势的系统性外溢取快速变现,中国品牌已占领全球高端扫地机械人市场超50%份额,间接导致iRobot等保守海外龙头破产被中国厂商收购。2。 AI 硬件成长范式的全新升级,构成了“海外验证-反哺国内-带动国内”的三个阶段计谋跃迁○范式变化:凭仗海外市场定义产物、摊薄研发和制形成本,带动了国内的出产、就业和税收,而且完成“成天职摊-本土化运营-品牌溢价”闭环,CES现场呈现了大量 AI 定义场景需求的微立异产物、且正在海外首发,朴直正在推而广之,创业区几十平米展位即见从动刷鞋机、网球发球机、AI 打球锻练等场景化 AI 硬件,基于海外用户反馈(如欧美家庭/户外需求)和国内供应链快速迭代(周期压至7天),工程化落地能力远超保守“尝试室式”立异。○财产升级:从“三来一补”到“自动出海”到“生而全球化”,当前中国正在 AI 智能硬件已进入科技实力向全球溢出阶段,完全具备整合全球财产要素,参取全球价值逐顶合作的底气;虽然“双轨制”带来了运营、合规、研发成本的阶段性激增,以及现实运营办理的挑和,但以 Plaud 和 Anker 为代表的前锋企业已凿通了一条可复用的计谋径,焦点逻辑正在于“全球套利,反哺本土”, 即通过正在海外高价值市场建立规模劣势,极速摊薄昂扬的立异边际成本;再操纵全球盈利回流,驱动国内研发、出产取税收的良性增加,从而实现表里双轮回的深度耦合;最终,操纵全球市场的产物打磨、量产劣势、先辈经验等,再推进国内产物本土化和规模化渗入。这种自动的“双轨结构”,绝非权宜之计,而是从内卷领先的进化之门,正在“后脱钩时代”的合作中,这不只是企业的底线,更是中国科技力量扩大全球话语权、实现逾越式反超的环节胜负手。○孵化弄法:上述立异产物均曾经或正正在预备率先选择海外 Kickstarter 众筹完成样板机打制,不只是为了获取资金、更是为了找到海外的“看法”和“早鸟客户”,并获取用户共创看法(国内也能够做雷同的工作,魔搭社区大概也能够承载这类本能机能),自2009 年启动,KS 吸引了 2500 万人支撑、近 30 万个项目、众筹接近 100 亿美元,更通过社区空气孵化了大量产物。○行业效仿:为了更深切的目标即便某些品类小龙头(非小公司)也通过这类体例测验考试打开欧美市场,其并非纯真受制于资金所困,而是但愿以此为据点跑通海外贸易闭环,以 400 人平易近币成本、200 美元订价的体例发卖陪同的小型 AI 机械狗,量产降本后,再反向适配中国场景、带动国内发卖,实现用户黏性取订价劣势双升,证明“全球双跨”已从个案升级为可复制的财产范式。4。 AI 原生硬件的产物力、品牌力升级趋向显著,不是 AI+硬件生硬连系,且全球化认识进化○成长趋向:以AI陪同类产物为例,过去大量硬件厂商叠加上 AI 能力,靠“功能堆砌式蹭热点”;最新趋向下,曾经看到其进化至制制—手艺—产物—内容—用户深度回忆的全链成长阶段,起头测验考试建立具备跨端全局个性回忆、情境化交互、随利用深度而解锁新功能的产物,当然行业全体处于初期,仍有大都产物因缺乏对物理空间认知取感情建模的底层能力,仅以软萌抽象(大大都产物用萌萌大眼,即便没有摄像头)、预设人设、开关灵活画等“拟人”充现代替;可是,财产曾经对冲破尺度构成共识,将陪同从“对话办事”升维为“配合履历”、“全局回忆”。○硬件逻辑:从“单品单机”到“多机一脑”进化,如家庭机械人担任室内语音交互、故事讲述取感情陪同;户外机械人相机捕获孩子摸索世界的视觉数据,从动上传至共享回忆库;二者通过同一AI身份ID实现回忆同步,构成“室内-户外”闭环体验。○产物:以“动态内容更新、感情式交互、逛戏化体验”驱动持续利用,自创心流理论、手机平板产物,每月推出大型互动使命(如“丛林探险季”“太空日志打算”),内容更新周期短(最快1天),硬件不变而体验常新;美国市场实测显示,4–12岁儿童日均交互达 200–1000条(国内也有产物达到 150 条/天/人,峰值用户 2000 条/天),6个月留存率高达80%–90%。○回忆机制+动态解锁(焦点壁垒):每日志录以布局化文档形式存储,构成类人类的潜认识回忆链,支撑持久话题延续(如“上周你说想养小狗,今天有新动静!”);人设设想付与AI脚色布景故事、性格弧光(如“曾是星际旅行者,现假寓地球陪同你”),激发儿童投射取共情;将来新品可无缝承继用户回忆,将数字陪同资产化,建立用户LTV,而且跟着陪同会解锁更多功能、能力。○全球化认识取未成年人:正在欧美,未成年人也高度留意现私,家长取孩子的关系取国内有所分歧,预警机制和管理也有所区别,分歧于国内良多家长想看孩子的聊天记实,海外版本凡是,日常对话对家长完全封锁,仅正在系统检测到抑郁倾向、校园霸凌、自伤言论等高风险信号时触发预警,均衡现私取平安;现私合规是欧美市场的入场券,更是信赖基石;内容更新速度决定吃灰率,可是必需保障靠得住;全球化宣传上,部门 AI 陪同机械人(如AIPi、Yonbo、Luka 等)获得福布斯、透社、BBC国际现场采访,正在 CES 期间的达近10亿次。5。 中国约占 25%的企业数量,且深圳-浙江-京沪的占比显著,被称为“华强北到 Vegas”前店后厂○数据:据从办方CTA,本届CES共有约4100 家参展商,中国跨越 1000 家,约占 25%;行业数据深圳为从的珠三角地域或跨越 40%、长三角(沪苏浙皖)也超 40%,可是考虑到从场 Center Hall、机械人馆有大量的企业来自于深圳、且大大都采购了深圳的零部件,构成一派称“华强北搬到拉斯维加斯”的既视感,当然来自浙江、江苏、京沪的企业也很是稠密,大量企业将尝试产物、立异产物正在 CES 首发;CES一曲是中国消费电子(出格是 3C、机械人、AIoT)出海的从疆场,深圳为代表的企业依托珠三角完整的财产链,能以最快速度将AI概念为可发卖的硬件。○机械人谷:以深圳留仙大道为从干道的 7 公里范畴,构成了产学研一体化的财产集群,并正成为一条以人工智能和机械报酬财产集群特色的中国“机械道”,狭长地形企业、高校、供应链正在物理空间上极端紧凑,包罗大疆、速腾聚创、云鲸智能、越疆科技、帕西尼(PaXini,触觉传感器第一名)、肯綮科技、天羿科技、富家机械人、杉川机械人,以及协同深圳大学城(北大深研院、深研院、哈工大深圳、中科院深理工、南科大、深大西丽校区、深圳职业大学等),最快 15 分钟改换机械人零部件部件的体例,学生下楼练习、定向研发成为现实。软件生态为从导成长,财产巨头通过具身智能押注制制业回流计谋,AI 定制补课、不改持续办事收费体例,现私合规倒逼手艺产物沉塑1。 美国大模子以至没有展区,深度耦合于硬件,合作超越模子机能,从导统摄硬件终端、打通全局回忆的生态弄法○生态合作:美国大模子已无“展区”,全面嵌入硬件生态,现场显著趋向是以 OpenAI、谷歌 Gemini 为例,其没有设置手艺表态的展区,而是深度耦合于硬件终端,建立跨设备、全场景的智能生态,谷歌取OpenAI正从“模子供应商”转向“生态级操做系统”,其合作核心已超越参数规模取推理速度,升维至终端统摄力取全局回忆整合能力。○谷歌简情:以Gemini为焦点,打制自研-外部的共通生态,正在 CES 期间颁布发表了取多家明星公司的合做,自研终端包罗Pixel手机、Google Home(家庭中枢)、Waymo 从动驾驶(从动调理并供给情景化办事)及Wing无人机(实体交付节点);合做阵营笼盖三星/LG/TCL 智能家电(冰箱变养分师、电视成家庭教师)、XREAL AI眼镜(现实世界及时正文,做为第一视觉延长),以及Boston Dynamics机械人(Spot 机械狗取Atlas 机械人植入Gemini),志正在打制“硬件端OS”。○OpenAI 环境:亦加快终端渗入,其模子已被硬件厂商自动集成于儿童陪同机械人、桌面AI帮手及多家消费电子品牌硬件中,虽未布展,却悄悄实现“无处不正在”的存正在。2。 美国机械人承载制制业回流国度计谋,财产本钱全力押注,呈现 2 类线,其一全栈自研处理硬件“贵而慢”,其二专注打制世界模子+机械脑○回流逻辑:以 Figure AI 为代表的新一代美国机械人公司,已超越纯真手艺创业范围,成为 “美国制制业回复”-经济叙事的焦点载体,其高估值(400 亿美元级别,单轮 10 亿美元融资)不只源于手艺潜力,更因其深度契合供应链去中国化+高端制制回流本土的国度计谋逻辑,本钱来历高度集中于计谋型财产巨头(如英伟达、微软、OpenAI、亚马逊创始人Jeff Bezos),而非保守VC、PE 等保守华尔街的金融本钱,由于后者深刻认识到硬件壁垒正在于财产供应链的收集效应而非单点冲破即可,对方也正在攻坚“硬件卡脖子”。○妨碍:美国硬件“贵而慢”,但头部玩家凭仗雄厚本钱实现全栈自研,建立手艺护城河,美国硬件开辟成本高、周期长,但 Figure 等头部企业选择“逆效率”径:从关节、电机、电池到绕线设备,近乎垂曲整合全财产链,这种“不吝价格自研”模式虽短期内难以量产,却正在工程精度、系统协同性取AI原生设想上达到极高程度,其建立全栈后的协同能力并不比国内弱,值得;背后支持金融本钱的持久度,不逃求短期ROI,而是为建立下一代具身智能根本设备卡位。○焦点生态位:具身智能实正的合作不正在,这只是施行终端、智能载体,而正在“脑子”,即具身大模子取世界模子锻炼才是决胜点,中美尚且处于统一路跑线,并没有谁有底子性的劣势,包罗欧洲也正在起头逃逐,也被鼓励沉塑欧洲制制业的黄金时代;硬件只是载体,焦点壁垒正在于AI若何定义硬件(“用AI去定义硬件”而非“为适配硬件而 AI”),典型正在于工致手设想,若离开实正在抓取数据取物理模子锻炼,仅仿照人手外形,将导致数据质量差、锻炼低下、只能靠手指而非手掌发力,具身智能的根本模子(含物理纪律、时序推理、空间形态理解)具备强泛化能力,即便正在夹爪上锻炼的模子可高效迁徙到工致手,大幅降低新硬件迭代成本;两边均处于晚期摸索阶段,胜负取决于谁先建立高质量物理交互数据闭环取通用动做推理能力。3。 AI 也有客制化办事,可是环节正在于办事逻辑、财产根本、付费体例显著区别,对方补课定制化不是吃亏的无底洞,而是赔取更高利润的试金石○认知刷新:此次 Sierra 也参会,笔者取对方客户处理方案司理进行了 40 分钟的 1V1 的商务会议沟通,对方安然认可若是只靠大模子的通用学问,截至目前完全没有任何可费用、无法完成客户正在 C 端场景的 Agent 交付;他们也会进行平均 3 个月的“产物化”,部门客户按照开源模子后锻炼,部门客户按照顶尖模子+RAG 梳理,环节正在于使用场景、企业流程、数据停当度等,率直他们也需要补客制化的功课;可是他们并疑惑除 Plantir 式的 PDE 客户开辟,且认为跟着大模子机能提拔、会越来越简单、时间成本越来越低,全体成长会更加向好。○环节问题:仍然面临客制化场景和需求,他们能收取到 ARR 可持续性费用、以至按工单类型和数量计价,环节问题正在于,正在进行客制化办事前,办事逻辑分歧:要求客户必需先行签定大量金额的“可持续性收费、按工做量计价、预存充值的商务和谈”,且客户需缴纳并不低的 PDE 办事团队的扶植费用;财产根本也分歧:他们的 SaaS 软件是高度分歧的,有同一的工做尺度(SOP),也能让Agent间接挪用的API 接口、以至有归类的云上数据品类,全体扶植难度更低、或者说成功率更高;取过往以对话为从的Chatbot模式分歧,Agent正在施行复杂使命时需履历多轮使命轮回(如跨屏交互、动态代码施行),其耗损token量比拟通俗对话功能,呈几何倍数添加,单次复杂使命的推理费用可达1-2 美元,高利用成本需高付费能力来笼盖,付费根本分歧:欧美市场无为软件付费的文化,订价脚以笼盖 Agent 推理的资本耗损成本,而进化至按工单类型、数量收费的价值订价后,毛利率空间还正在提拔,不存正在国内“越做越亏”的商务圈套。4。 反常识的增量成长市场:欧美正正在构成“合规/现私/平安即合作力”的 AI 硬件打法,成为设想前提而非附加增值,中国厂商已起头视之为做高溢价、壁垒的机遇,而非纯真○反常识增量:保守大师认为欧美的合规、现私、平安认识过沉,带来了中企全球化的承担,可是此次CES 调研发觉,现私(Privacy)、合规(Compliance)、平安(Security)已成为美国度庭AI硬件产物的强制性设想前提,而非附加功能,确实正正在倒逼手艺架构、产物形态取贸易模式的系统性沉构,可是,同时也催生高溢价、高壁垒的新品类和行业洗牌的新机遇,给中企市场增量。○现私案例:端侧推理成标配,以至摄像头被自动弃用,大量家庭办事、儿童陪同机械人和机械狗中,有跨越 30%以上(未完全统计、存正在样本误差)明白标注“无摄像头”,以至有儿童陪同机械报酬了合规放弃低成本的摄像头、采用了更贵的激光雷达,美国厂商亦复如是 Amazon Astro 2改用毫米波雷达+ToF传感器实现人体存正在检测,Petkit Pura X(美国版)宠物喂食器禁用云视频回看,石头、逃觅也端侧推理时代,当地推理、当地存储,没有可持续性收费,一笔收高价。○成长:出海不是简单运输卖货,而是嵌入当地土壤,合规是产物定义起点,现私是架构设想红线,安满是贸易变现根本,可是这些都带来了新的增量市场、沉做 AI 硬件的合作机遇。○能源焦炙:美国预测数据核心将正在 2030+年达到全社会用电量的 10%-12%,科技巨头纷纷自建、收购、计谋能源系统以保障 AI 数据核心,而且这类焦炙传导至供应链、产物研发端;好比松下(Panasonic)为AI数据核心建制高机能冷却水轮回泵,流量提拔约75%,共同高效压缩机,大幅降低PUE;Bespoke AI Jet Bot Steam Ultra扫地机械人,正在节能模式后,续航提拔30%;正在谷歌硅谷的办公大楼也采用了全太阳能板的屋顶设想,据称供给 40%的办公室能源。○聘请激增:据LinkedIn Talent Insights数据,2024年科技巨头正在能源、电网、核能、储能范畴聘请人数同比增加34%;2025年仍维持高位,较2022年(ChatGPT发布前)全体超出跨越30%,亚马逊2022–2025年新增605名能源范畴员工(含AWS可持续能源团队),微软新增570+人,沉点结构小型模块化核反映堆(SMR),谷歌新增340人,组建“24/7无碳能源”安排核心,英伟达、苹果各新增近200人,聚焦液冷取废热收受接管。○人才合作:微软挖走谷歌全球能源政策担任人Betsy Beck,谷歌反手聘入微软核能从管Patrick Taylor,Meta则高薪延揽前DOE(美国能源部)电网现代化办公室从任。构成最为割裂、稠浊的 AI 渗入光谱,笼盖保守-渐进-的三股力量,也是贡献了人才计谋、全球化径的最大的反常识大师都认为欧洲 AI 很是“掉队”,其素质上是陷入“径依赖—认知错位—计谋迟畅”的恶性轮回,可是现正在构成了一幅很是多元、割裂的三沉同时存正在的客不雅气象。○制制的魂灵是“确定性”、工程师,逃求微米级机械精度、寿命耐用性、良率鲁棒性;而忽略了 AI 对机械制制的统摄、指导和定义,良多产物被硬件做出来也不合适 AI 大模子的要求(如机械人对工致手的锻炼数据要求)。采访验证了中国头部机械人公司,傍边国厂商采买德日设备,能够正在 3 个月内完成 0。1mm精度的廉价电机共同强AI算法实现具身智能时,人死磕0。01mm物理精度、还正在宣传 1 年的打磨验证周期不成避免。具体环境:正在FAULHABER的展台上,对方工程师手中拿着一枚极其细密的微型减速箱,加工精度达到微米级,逻辑是纯粹的机械美学,靠硬件的完满来传动不发抖,现场沟通说要 1 年加工一款。然而,展台布景墙的海报了其思维的畅后:Slogan鲜明写着 Fine motor skills(精细活动技术),配图是一个机械人手拧魔方。他们仍是把具身智能仅仅看做更复杂的从动化设备,认为焦点难点正在于手指怎样动得准,而轻忽了大脑怎样想得对,他们试图用制制手表的耐心,去应对一个需要像印钞机一样快速迭代的AI时代。缘由思虑:做为医疗和航天范畴的“冠军”,FAULHABER习惯了西门子、飞利浦如许不差钱的客户。但具身智能可能很快“消费电子”、新能源车逻辑,大师需要的是耐制、廉价、可量产、快速变化响应的关节模组,FAULHABER这种“高毛利、低销量”的贵族基因,大概无法顺应AI机械人的迸发式增加。具体环境:正在FAULHABER的展台上,对方工程师手中拿着一枚极其细密的微型减速箱,加工精度达到微米级,逻辑是纯粹的机械美学,靠硬件的完满来传动不发抖,现场沟通说要 1 年加工一款。然而,展台布景墙的海报了其思维的畅后:Slogan鲜明写着 Fine motor skills(精细活动技术),配图是一个机械人手拧魔方。他们仍是把具身智能仅仅看做更复杂的从动化设备,认为焦点难点正在于手指怎样动得准,而轻忽了大脑怎样想得对,他们试图用制制手表的耐心,去应对一个需要像印钞机一样快速迭代的AI时代。缘由思虑:做为医疗和航天范畴的“冠军”,FAULHABER习惯了西门子、飞利浦如许不差钱的客户。但具身智能可能很快“消费电子”、新能源车逻辑,大师需要的是耐制、廉价、可量产、快速变化响应的关节模组,FAULHABER这种“高毛利、低销量”的贵族基因,大概无法顺应AI机械人的迸发式增加。●消费级AI能够,但工业现场要求99。99%的切确度,欧洲巨头的护城河正在于建立了一套“仿实防火墙”——即AI生成的任何图纸,必需先颠末保守工业软件的验证加工,明白提出没有物理实值(Ground Truth)校验的AI生成正在工业界毫无价值,西门子正在鼎力奉行Xcelerator的仿实设想验证平台,其底子仍是依托工业软件的精度能力去做产物测验考试、发卖,走的并没有英伟达积极,英伟达曾经用 EDA 起头 GPU 的晶体管的排布设想、逻辑验证等。行业地位:欧洲工业软件霸从之一,曾经起头积极转型 AI,可是对于最焦点的研发制制环节有/抵触,被美国人截胡跑得更快,有点“跳舞”意味,用 3D 打印“易王”的椅子演示工业AI。具体环境:西门子没有展现炫酷的机械人跳舞,而是摆放了展出了取合做伙伴 Haddy、迪士尼合做的 3D 打印“易王气概”复古椅,底座颠末后续的精加工、涂拆和粉饰后,最终呈现出一件功能齐备的家具。这把椅子看似通俗,背后倒是一套严密的“双轨制”流程,工程师正在 Siemens Industrial Copilot、Xcelerator 中输入草图,AI 可以或许霎时生成数十种设想变体;这些图纸没有间接发往打印机,而是被扔进了西门子的保守工业软件中,再颠末保守工业软件的仿实校验,这把椅子履历了力学阐发、热能阐发和碰撞检测,才被答应进行 3D 打印,不然发还后从头设想;最初进入三维建模取制制环节。缘由思虑:这个案例完满注释了生成式设想的焦点正在于 Verify(验证),西门子的员明白表达:正在AI能够随便,但正在物理出产中,容错率是零,西门子正正在建立一道壁垒:你能生成图纸不牛,能图纸打印出来坐不塌才牛,环节是若何实现是更终极、更有价值的,让客户对图纸频频纠错更对了吗。行业地位:欧洲工业软件霸从之一,曾经起头积极转型 AI,可是对于最焦点的研发制制环节有/抵触,被美国人截胡跑得更快,有点“跳舞”意味,用 3D 打印“易王”的椅子演示工业AI。具体环境:西门子没有展现炫酷的机械人跳舞,而是摆放了展出了取合做伙伴 Haddy、迪士尼合做的 3D 打印“易王气概”复古椅,底座颠末后续的精加工、涂拆和粉饰后,最终呈现出一件功能齐备的家具。这把椅子看似通俗,背后倒是一套严密的“双轨制”流程,工程师正在 Siemens Industrial Copilot、Xcelerator 中输入草图,AI 可以或许霎时生成数十种设想变体;这些图纸没有间接发往打印机,而是被扔进了西门子的保守工业软件中,再颠末保守工业软件的仿实校验,这把椅子履历了力学阐发、热能阐发和碰撞检测,才被答应进行 3D 打印,不然发还后从头设想;最初进入三维建模取制制环节。缘由思虑:这个案例完满注释了生成式设想的焦点正在于 Verify(验证),西门子的员明白表达:正在AI能够随便,但正在物理出产中,容错率是零,西门子正正在建立一道壁垒:你能生成图纸不牛,能图纸打印出来坐不塌才牛,环节是若何实现是更终极、更有价值的,让客户对图纸频频纠错更对了吗。3。 全球化混血打法:新一代的欧洲创始人起头用欧洲工业+印度软件+美国 AI+中国供应链的组合○依托单一的欧洲白人工程师团队已无法跟上AI迭代速度,现场察看(包罗领军的具身智能、法国 AI 硬件创业公司等)表白,最具和役力的欧洲团队已完成“换血”,“的工程能力 + 印度/伊朗裔的算法大脑 + 美国 AI 和生态 + 中国的供应链数据”,这不是多元化的准确,而是成长之道。○切片案例三:全球化夹杂体的突围——Neura Robotics(原生混血新 Hybird)行业地位:被誉为“甚至欧洲的具身智能最大的但愿”,更是“的工程能力 + 印度/伊朗裔的算法大脑 + 美国 AI 和生态 + 中国的供应链数据”的新一代企业、全球化新打法(全球制、全球用)的无力代表。具体环境:正在Neura的展台上,人形机械人 4NE-1 和帮手机械人 MiPA 呈现出一种分歧于保守工业品的“消费级质感”,这得益于其取 Porsche Design(保时捷设想) 的合做;但实正打动听的细节正在于其幕后团队的形成,这是一张打破了欧洲白人刻板印象的“全球化拼图”David Reger (CEO):一位型的持续创业者(工程师引见有 3-4 段创业和股权退出经验),环节正在于他曾任富家机械人(Hans Robot)的子公司CEO,这段履历让他成了“中国通”,具有调动深圳供应链和操纵中国杭州的数据进行锻炼的奇特能力;Sugeeth Gopinathan (VP Product):印度裔、籍,从气质-口音-表达等都曾经很是“绅士化”,正在博士,专攻人机交互(HRI);Milad Malekzadeh (VP AI):伊朗/希腊布景,慕尼黑工大(TUM)博士后,他是付与机械人“认知大脑”的环节人物;Dr。 Oliver Wolst (CTO):前Bosch(博世)高管,供给出产制制端“正轨军”的严谨性认证,团队也有良多苏黎世联邦、谷歌 Deepmind 的人才,现场表示取中国机械人无大差距。焦点差别:全流程都是 AI 大模子制,不外采纳了级联式手艺方案+外部式 APP Store 模式,且敢于正在中国杭州设立全球第二总部做为 NeuraGym(数据采集、锻炼),操纵中国海量的使用场景数据反哺算法,近期还有打算来杭州招募人才。行业地位:被誉为“甚至欧洲的具身智能最大的但愿”,更是“的工程能力 + 印度/伊朗裔的算法大脑 + 美国 AI 和生态 + 中国的供应链数据”的新一代企业、全球化新打法(全球制、全球用)的无力代表。具体环境:正在Neura的展台上,人形机械人 4NE-1 和帮手机械人 MiPA 呈现出一种分歧于保守工业品的“消费级质感”,这得益于其取 Porsche Design(保时捷设想) 的合做;但实正打动听的细节正在于其幕后团队的形成,这是一张打破了欧洲白人刻板印象的“全球化拼图”David Reger (CEO):一位型的持续创业者(工程师引见有 3-4 段创业和股权退出经验),环节正在于他曾任富家机械人(Hans Robot)的子公司CEO,这段履历让他成了“中国通”,具有调动深圳供应链和操纵中国杭州的数据进行锻炼的奇特能力;Sugeeth Gopinathan (VP Product):印度裔、籍,从气质-口音-表达等都曾经很是“绅士化”,正在博士,专攻人机交互(HRI);Milad Malekzadeh (VP AI):伊朗/希腊布景,慕尼黑工大(TUM)博士后,他是付与机械人“认知大脑”的环节人物;Dr。 Oliver Wolst (CTO):前Bosch(博世)高管,供给出产制制端“正轨军”的严谨性认证,团队也有良多苏黎世联邦、谷歌 Deepmind 的人才,焦点差别:全流程都是 AI 大模子制,不外采纳了级联式手艺方案+外部式 APP Store 模式,且敢于正在中国杭州设立全球第二总部做为 NeuraGym(数据采集、锻炼),操纵中国海量的使用场景数据反哺算法,近期还有打算来杭州招募人才。○ 正在燃油车时代,博世和采埃孚等控制话语权,但正在AI时代,焦点壁垒转移至模子取数据,若是不克不及实现“软件定义电机”,引认为傲的细密组件制制商(如Faulhaber)将退化为给中美AI巨头供给高贵耗材的“二级供应商”。○ “白人工程师”占比下降,正在科技企业工程师中,印度裔占比能提拔到 40%以至以上、良多研发担任人是(第一、二代)国籍的印度裔,但本土企业仍以“欧洲核心从义”亚裔人才,对比Neura Robotics的中国数据锻炼,使模子迭代周期大幅压缩。极致的卷取供应链溢出故事背后,构成了高质价比的价值逐顶合作、“海外验证国内受益”、AI 原生硬件斥地新径的新兴态势参展商数量全球第三(约700+,共计 4000 +家,约占 20%),仅次于中美,笼盖消费电子全范畴,大企业如三星、LG、SK、现代等几大财阀照旧占领焦点C位,展台规模庞大,不只是秀产物,更是秀“生态”;草创企业其实是最大的亮点,约有 500 家摆布的企业集中正在Eureka Park(草创展区),行业分布中间接就是 AI 的是绝对焦点,占比跨越20%;其次是数字健康、聪慧城市/家居、机械人和挪动出行等,可是跨越 6-7 成宣传有集成、融合 AI 的能力或者取之 AI 沾边(供应链);以59%的CES立异占比,持续三年立异榜单,此中81%来自中小企业。2。 韩国针对 AI 企业成立了“搭台 - 央地协同 - 绩效查核 - 全面办事”打法:其参展数和获数的双高并非偶尔,而是韩国将K-Pop式的“工业级制星”逻辑复刻至科技界“K-Startup”,通过国度级协同工程将立异批量化、尺度化的成果;韩国已将精神从存储芯片、面板等底层工程实力,转至AI、机械人等范畴的使用级立异;韩国财产互市资本部(MOTIE)结合大韩商业投资复兴(KOTRA)等38个机构,组建了 CES 史上最大的“韩国分析馆”,KOTRA(贸促)充任总协调人,担任全球公关取商洽,首尔商务局供给长达两月的“赛前征询”,这种从地方四处所、从大学到孵化器的完整链条,让草创企业不再是散兵浪人,而是身披“国度背书”的集体方阵,以至明白将CES获做为国际化KPI,专业机构介入评审指点,如做激光雷达的DeepFusion AI,申报内容从“提拔智驾平安性”到“处理恶劣气候下摄像头失效,已通过现代汽车的车规级验证并集成”;财产互市资本部和KOTRA正在展会期间举办了“K-立异演挑和赛”,为韩国 AI 创企取3M公司、沃尔玛、摩根士丹利等之间的手艺发布和一对一洽商供给支撑,仅现场就进行2480件洽商,告竣23项出口、总额7。9亿美元的合同签订等。LG 深度集成AI,展馆内多端设备(电视、家庭影音)集成AI,焦点爆品:CLOi(或 Smart Home AI Agent)具身机械人,全场围不雅人数最多的板块之一;LG正在CES上凡是宣传其自研的“Affectionate Intelligence(感情智能)”焦点,同时也取高通等合做,意味着Google的生态进一步打破了品牌壁垒,功能正在于基于Gemini(需验证,见下文)实现上下文理解、图片生成视频、小我不雅影回忆的云端同步;三星也起头集成 Gemini 正在手机-电脑-冰箱-电视-全屋等多端,打算 26 年将 Gemini 注入 8 亿台电子设备中,构成对用户的“全局回忆”,数据流转: 冰箱(食物数据)→ 健康阐发(生命体征)→ 手机/电脑(演讲保举),焦点逻辑:试图通过大模子实现跨设备的Global Memory(全局回忆),虽然目前有“带货 PR”嫌疑,但正在建立一个实正的多端Agent系统。似乎呈现出“自研体面 + 适用里子”可能是切实道、取中国的多模子由体例还有所分歧,我们是实用自研的部门,只是几多、程度问题;韩国巨头的从题确已从纯真的 AIOT 毗连转向了多端智能、共享大脑、全局回忆,即设备自动并办事人,而去节制设备;正在数字健康范畴,韩国的表示令人惊讶,因为韩国国内医疗数据相对规范且生齿老龄化严沉,催生了大量AI+医疗公司(如AI睡眠监测、AI癌症筛查、AI 脑科学检测),这些企业正在CES上拿下了大量立异,意正在通过CES做为跳板进入美国医疗市场。JETRO(日本商业复兴机构)阐扬了焦点感化,持续5年包下专属区域(Eureka Park内),率领30+家颠末筛选的“新科技+Startup”企业参展,并供给投资取资本对接,举荐美国投资、展会资本,入选尺度就是新科技+Starup 的领先性、代表性和全球化,以至有的Jetro会参取投资。50%以上展品叠加了AI,但不做底层大模子,而是专注使用层。AI垂曲落地:如 CADDi(解析图纸沉构供应链,工业AI标杆)、CacheAI(边缘计较加快)、AVITA(高拟实数字人);硬科技取新材料:保守劣势范畴的延长,如 TopoLogic(热通量传感器/拓扑材料)、Verne(现密语音面罩)、Hello Space(微型卫星);软件/人文关怀:侧沉文娱医疗,如 AMATELUS(视角视频 SwipeVideo)、Digireha(数字康复),如 Verne Technologies 展出名为 Wearphone 的现私面罩产物,处理了语音的现私痛点,能够看见其社会性对产物的需求定义。CADDi 是目前日本工业SaaS的独角兽代表,专注于操纵AI解析2D图纸数据,处理非标零部件采购难题,Society 5。0 计谋:日本的AI落地径合适其国度计谋“Society 5。0”,即操纵数字手艺处理老龄化、劳动力欠缺等社会问题,而非纯真逃求通用的AGI。



快捷导航

888集团官网正版集团于2009年在江苏盐城成立,是一家专业致力于生产工业阀门和石油机械的高新技术企业。

点击下方按钮联系我们获取更多信息

联系我们